Introduction
Scenarios are YAML files that allow to detect a specific behavior, usually an attack.
Scenarios receive events and can produce alerts using the leaky bucket algorithm.

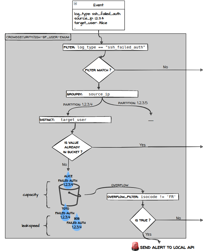
The event goes via various steps :
- the
filterdecides event elligibility : if the expression is true, the event "enters" the bucket - the optional
groupbyexpression allows to segment bucket, typically bysource_ip: this ensure each source ip has its own bucket and is accounted for properly - the optional
distinctexpression can avoid item with duplicated properties being poured. An example usage can be found in http-sensitive-files, where it is used to ensure we're only counting distinct "bad" URIs being requested. - then the event is finally poured to the leaky bucket :
capacityandleakspeedare the two parameters conditioning when/if an overflow happens. - if the bucket overflows, it can be validated by an optional
overflow_filter
Once an overflow happens, it will go through postoverflows to handle last chance whitelists, before being finally turned into a potential decision by profiles.